新闻与媒体

News and Media

最新发布|地氯雷他定临床综合价值高于氯雷他定

药品临床综合评价管理指南

药品临床综合评价的重要意义

药品临床综合评价以人民健康为中心,以药品临床价值为导向,利用真实世界数据和药品供应保障各环节信息开展药品实际应用综合分析,探索建立并逐步完善基于政策协同、信息共享,满足多主体参与、多维度分析需求的国家药品临床综合评价机制。

为完善国家药物政策、保障临床基本用药供应与合理使用提供循证证据和专业性卫生技术评估支撑。

最新发布-地氯雷他定治疗,荨麻疹的临床综合评价

目的 多维度评价地氯雷他定治疗荨麻疹的临床综合评价。

方法 运用文献调查法和专家调研法初步确定基于安全性、有效性、经济性、适宜性、创新性、可及性6个维度的临床综合评价指标;采用德尔菲法和层次分析法对评价指标体系的核心内容进行评价和筛选;采用Likert 5级评分法对指标的重要性进行赋值;借助系统评价、药品说明书、专家指南/共识、药品不良反应监测报告等,根据临床综合评价指标体系收集各来源证据并进行定性及定量整合分析;由专家根据地氯雷他定各维度临床综合评价证据进行评分,结合临床综合评价指标体系权重计算得到地氯雷他定三级指标的临床综合评价得分,各指标得分累加即为药品的临床综合评价总分,并与氯雷他定进行比较。

结果 本研究成功构建地氯雷他定治疗荨麻疹的临床综合评价指标体系,包括6个一级指标、13个二级指标、30个三级指标。地氯雷他定的临床综合评价总分为93.63分,氯雷他定为70.91分。

结论 地氯雷他定的临床综合价值高于氯雷他定,可为医疗机构临床合理用药、用药目录遴选及国家药物政策完善提供参考依据。

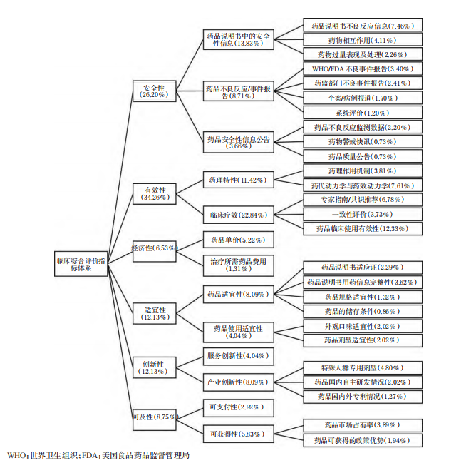
研究设计流程图

指标体系和权重

综合评价得分

得分雷达图

讨论

本研究结果显示,地氯雷他定治疗荨麻疹的临床综合评价总分为93.63分,氯雷他定为70.91分;结合雷达图结果可知,地氯雷他定在安全性、有效性、经济性、适宜性、创新性、可及性 6 个维度均较氯雷他定更具有优势。

在安全性方面,山东省药品不良反应监测平台数据及 Meta 分析结果显示,地氯雷他定总体不良反应发生率显著低于氯雷他定。

在有效性方面,Meta分析结果显示,地氯雷他定治疗荨麻疹的有效率显著高于氯雷他定。

在经济性方面,地氯雷他定的药品单价和治疗所需药品费用均低于氯雷他定。

在适宜性方面,地氯雷他定适用年龄范围较氯雷他定更广,但适应证和上市剂型较少,两者均有便于儿童服用的剂型。

在创新性方面,地氯雷他定干混悬剂采用专利掩味技术[49],带水果口味,味甜、口感好,不含防腐剂,可与果汁、牛奶、食物同服[50-51];该药携带方便,稳定性高,使得儿童服药的顺应性较高。

在可及性方面,地氯雷他定的市场占有率和药品可获得的政策优势均弱于氯雷他定,但可支付性优于氯雷他定。

综上所述,本研究从多维度对地氯雷他定治疗荨麻疹开展临床综合评价,并充分运用多学科工具,研究方法规范、科学,符合《药品临床综合评价管理指南(2021年版试行)》的基本要求[11],研究结果较为可靠,可为医疗机构临床合理用药、用药目录遴选及国家药物政策完善提供参考依据。

[上一篇]永利3044集团官网全面进军欧美儿童药市场!
[下一篇]历尽千帆始归来—国产高品质注射用伏立康唑环球记

海南普利-海南省海口市美兰区桂林洋经济开发区

浙江普利-浙江省杭州市临平区经济开发区新洲路78号

安徽普利-安徽省安庆市高新技术产业开发区霞虹路58号

北京普利-北京市石景山区鲁谷东街26号

制剂招商热线:0571-89385176

原料药销售:0571-89385087 / 0571-89385057

服务 (产品研发/CDMO/CMO):17717259789

  • 客服热线 4007-118-158

  • 投资者联系 0898-66661090

扫码关注

  • 企业公众号

  • 抖音

  • 招聘公众号

  • 扫码关注

版权所有 © 3044永利集团(中国)有限公司 琼ICP备11000362号-1